您好,欢迎来到CRA国际! 请登录|免费注册 服务热线:139-2805-1668

资讯中心

最新最全的行业信息
注意!船公司发布超期用箱费费率调整和提箱流程更改通知
发布时间:2020-12-17 08:37:14 浏览:690
KMTC上海港进出口超期用箱费费率调整通知
高丽海运日前发布通知,为适应业务发展需要,加快集装箱周转率,现将上海港进出口超期用箱费率进行调整。

适用对象:

--进口:自2021年1月1日凌晨0点后靠泊在上海港的船舶上的集装箱。
--出口:自2021年1月1日凌晨0点后从上海港离港的船舶上的集装箱。
超期用箱费率通知如下:

图片

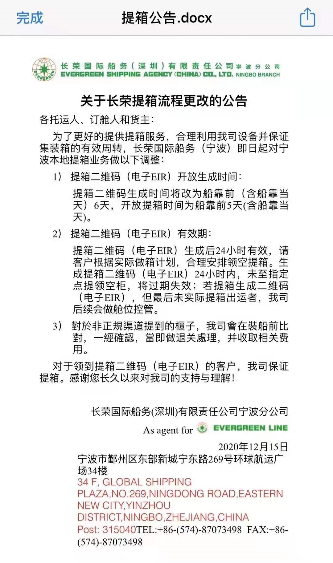
关于长荣提箱流程更改的公告
公告



各托运人、订舱人和货主:
为了更好的提供提箱服务,合理利用我司设备并保证集装箱的有效周转,长荣国际船务(宁波)即日起对宁波本地提箱业务做以下调整:
1)提箱二维码(电子EIR)开放生成时间:
提箱二维码生成时间将改为船靠前(含船靠当天)6天,开放提箱时间为船靠前5天(含船靠当天)。
2)提箱二维码(电子EIR)有效期:
提箱二维码(电子EIR)生成后24小时有效,请客户根据实际做箱计划,合理安排领空提箱。生成提箱二维码(电子EIR)24小时内,未至指定点提领空柜,将过期失效;若提箱生成二维码(电子EIR),但最后未实际提箱出运者,我司后续会做舱位控管。
3)对于非正规渠道提到的柜子,我司会在装船前比对,一经确认,当即做退关处理,并收取相关费用。

对于领到提箱二维码(电子EIR)的客户,我司保证提箱。

图片
来源:海运网

本文来源于网络,版权归原作者所有,且仅代表原作者观点,转载并不意味着环保再生国际平台赞同其观点,或证明其内容的真实性、完整性与准确性,本文所载信息仅供参考,不作为环保再生国际平台对客户的直接决策建议。转载仅为学习与交流之目的,如无意中侵犯您的合法权益,请及时与本司联系处理。

寻商机
供应 求购 商城

小程序

扫码关注我们
版权所有 广东中再盟科技有限公司 crainternational.com.cn. All Rights Reserved
粤ICP备20070958号