您好,欢迎来到CRA国际! 请登录|免费注册 服务热线:139-2805-1668

资讯中心

最新最全的行业信息
进口旧机电产品装运前检验监督管理实施细则发布,2021年1月实施
发布时间:2020-12-14 07:36:13 浏览:553
监督管理实施细则》的公告)

根据《进口旧机电产品检验监督管理办法》,海关总署制定了《进口旧机电产品装运前检验监督管理实施细则》,自2021年1月1日起施行


特此公告。


附件:进口旧机电产品装运前检验监督管理实施细则.doc


海关总署

2020年12月11日


附件

进口旧机电产品装运前检验

监督管理实施细则


第一章  总则


第一条 为加强和规范对进口旧机电产品装运前检验和装运前检验机构的监督管理,根据《进口旧机电产品检验监督管理办法》,制定本细则。


第二条 本细则适用于进口旧机电产品装运前检验活动以及装运前检验机构的监督管理工作。


第三条 海关总署负责对装运前检验机构及相关活动实施监督管理。


第四条 装运前检验机构应当遵守我国相关法律法规和海关总署的有关规定,以第三方身份独立、公正地开展进口旧机电产品装运前检验工作,对出具的装运前检验证书及随附的检验报告的真实性、准确性负责。


第五条 装运前检验机构不得从事和参与进口旧机电产品的生产和经营活动。


第二章  装运前检验


第六条 需实施装运前检验的进口旧机电产品,其收发货人或者其代理人应当申请由货物境内目的地直属海关,或者委托装运前检验机构实施装运前检验。

海关不予指定进口旧机电产品装运前检验机构。进口旧机电产品收发货人或者其代理人可以自行选择装运前检验机构实施装运前检验。

海关可以根据需要,组织实施或者派出检验人员参加进口旧机电产品装运前检验。


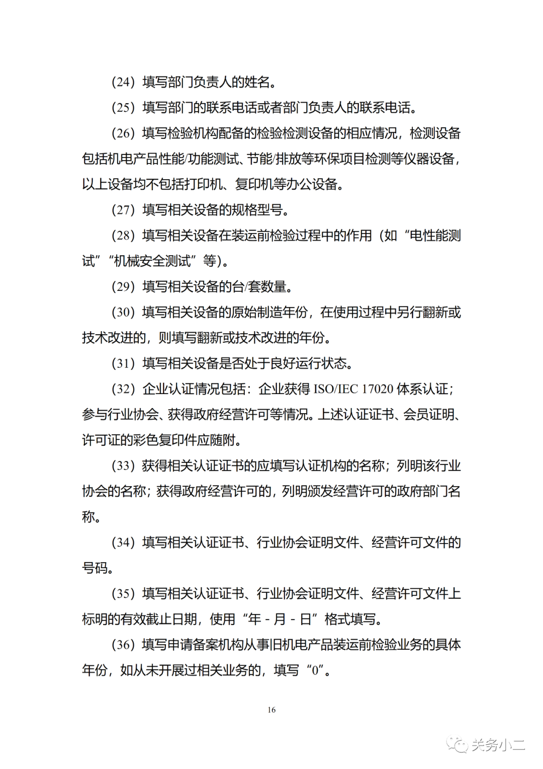
第七条 进口旧机电产品的装运前检验应当于启运前,在其境外装货地或者发货地,按照我国法律法规和技术规范的强制性要求实施。装运前检验内容包括:

(一)核查产品品名、数量、规格(型号)、新旧、残损等情况是否与合同、发票等贸易文件所列相符。

(二)是否包括、夹带禁止进口货物。

(三)对安全、卫生、健康、环境保护、防止欺诈、能源消耗等项目做出评定:

1.属特种设备的,检查是否获得《特种设备制造许可证》或型式试验报告;

2.属食品接触机械的,评估产品安全卫生状况是否符合食品安全国家标准;

3.属非道路移动机械的,评估其污染物排放是否符合相关强制性要求;

4.评估产品是否符合我国能源效率有关限定标准;

5.核查产品是否符合我国安全准入的其他要求。


第八条 装运前检验机构应当在完成装运前检验工作后,签发装运前检验证书,并随附装运前检验报告。

装运前检验证书及随附的检验报告应当符合以下要求:

(一)检验依据准确、检验情况明晰、检验结果真实。

(二)有统一、可追溯的编号。

(三)检验报告应当包含检验依据、检验对象、现场检验情况、装运前检验机构及授权签字人签名等要素。

(四)检验证书及随附的检验报告文字应当为中文,若为中外文对照的,以中文为准。

(五)检验证书应当有明确的有效期限,有效期限由签发机构根据进口旧机电产品情况确定,一般为半年或一年。

工程机械的检验报告除满足上述要求外,还应当逐台列明名称、HS编码、规格型号、产地、发动机号/车架号、制造日期(年)、运行时间(小时)、检测报告、维修记录、使用说明书核查情况等内容。


第九条 装运前检验机构应当分别设置检验、结果审核、证书签发等关键岗位,且保持相互独立,同时确定任职的专业背景条件,持续开展业务培训和教育,确保检验员、审核员、授权签字人熟练掌握与旧机电产品有关的我国法律法规和国家技术规范的强制性要求,以及相关的管理规定。


第十条 装运前检验机构应当依据本细则第七条的规定,制定适合本机构情况的装运前检验工作程序或者作业指导书,规范现场装运前检验活动。


第十一条 装运前检验机构应当以适当方式,真实、完整、可追溯地记录其实施的装运前检验活动过程,并妥善贮存、保管检验原始记录,原始记录至少保存3年。


第三章  备案管理


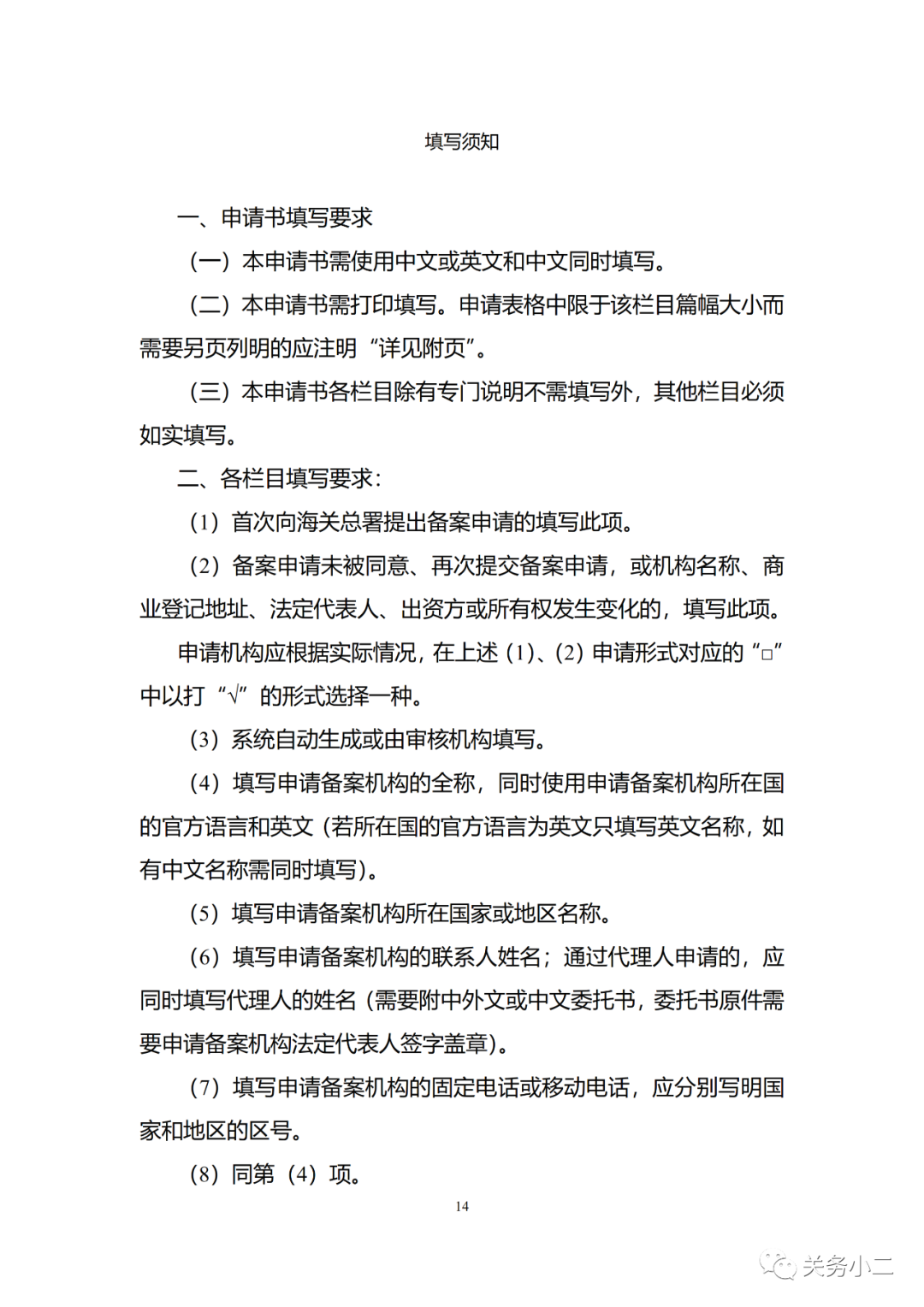
第十二条 海关总署对从事进口旧机电产品装运前检验的第三方检验机构实施备案管理。向海关总署办理备案手续的,应当具备以下条件:

(一)为所在国家(地区)合法注册的第三方检验机构。

(二)具备固定的办公地点或经营场所。

(三)通过ISO/IEC 17020体系认证,认证范围涵盖进口旧机电产品装运前检验作业。

(四)设立与进口旧机电产品装运前检验活动相适应的作业岗位和审核岗位。


第十三条 符合本细则第十二条规定向海关总署办理备案手续的,应当提交以下材料:

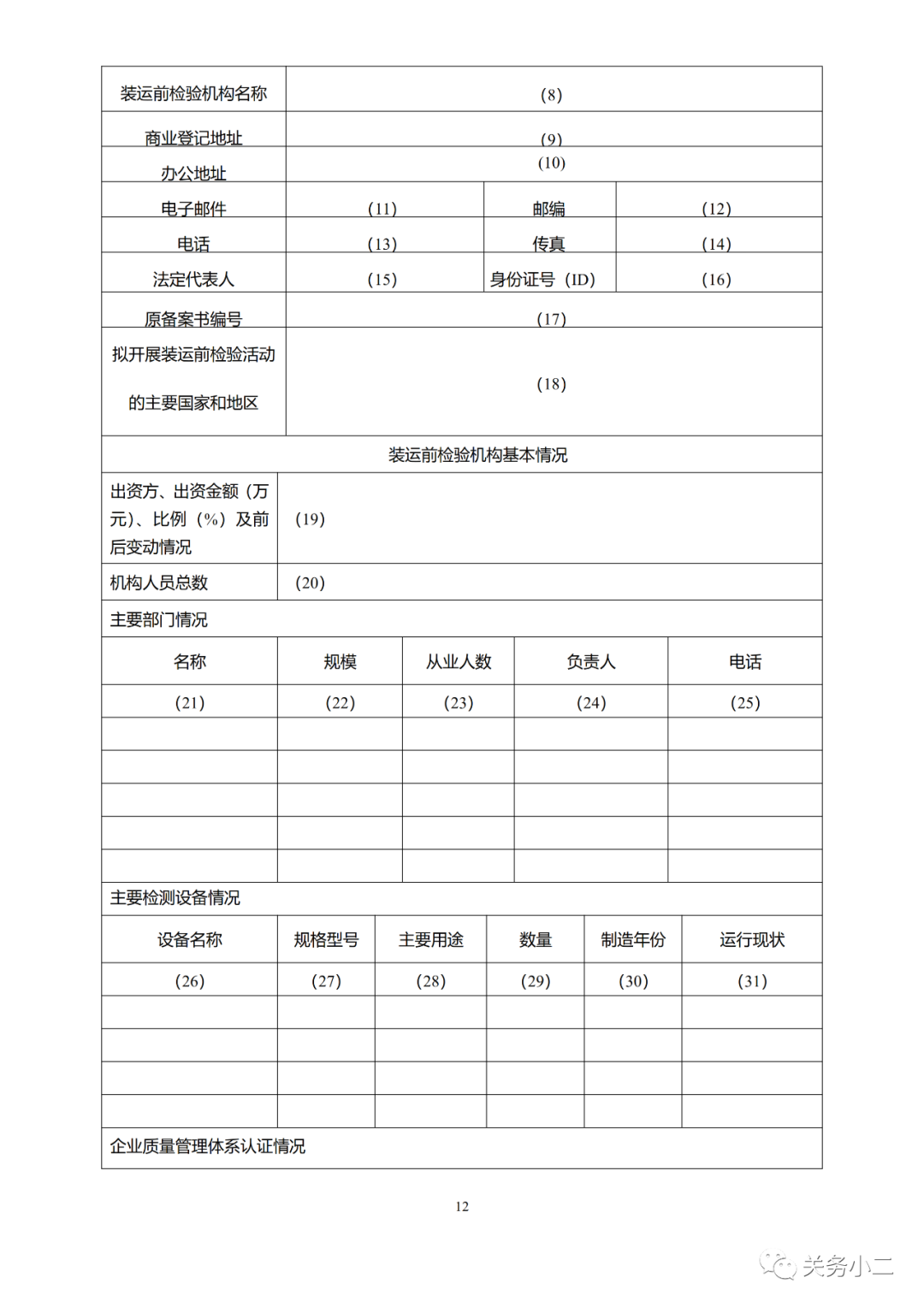
(一)进口旧机电产品装运前检验机构备案表(见附1)。

(二)所在国家(地区)合法注册的第三方检验机构资质证明。

(三)ISO/IEC 17020体系认证证明材料,认证范围应涵盖进口旧机电产品装运前检验作业。

(四)装运前检验证书授权签字人信息及印签样本。

上述材料应当使用中文,若为中外文对照的,以中文为准。


第十四条 装运前检验机构提交的材料符合要求的,予以备案。


第十五条 海关总署应当对外公开已备案的装运前检验机构信息,公开内容包括: 

(一)备案编号。

(二)装运前检验机构名称(中外文)。

(三)注册国别/地区。

(四)公司地址、联系方式。


第十六条 装运前检验机构的机构名称、商业登记地址、法定代表人、出资方、所有权或检验证书授权签字人等重要信息发生变化的,应当向海关总署重新办理备案手续。

重新备案按照本细则第十二条至第十四条的规定办理。


第十七条 装运前检验机构的联系电话、传真、电子邮件等发生变化的,应当在变化后的5个工作日内告知海关总署,海关总署及时更新备案信息。


第四章  监督管理


第十八条 海关总署依照职责,以监督检查、追踪货物安全状况等形式,对装运前检验机构及其装运前检验活动实施监督管理。


第十九条 装运前检验机构应当于每年1月20日前向海关总署报送上一年度的工作报告(见附2)。报告内容应当包括机构现状及经营管理情况、装运前检验业务的实施情况、检验发现的不合格情况及其分析、大类产品安全情况分析、收到的投诉举报和被调查情况,以及其他需要报告的情况。


第二十条 海关在进口旧机电产品检验工作中,应当对装运前检验结果与实际货物的一致性进行检查,并对装运前检验机构的工作质量进行监督。发现装运前检验机构存在违反本细则第二章规定的行为的,应当及时将相关情况报送海关总署。


第二十一条 出现以下情况时,海关总署可视情况实施监督检查:

(一)海关发现装运前检验工作质量存在重大问题的。

(二)海关需要对投诉或其他情况进行核实调查的。

(三)装运前检验机构备案信息发生变化的。

(四)装运前检验机构未按规定报送年度报告或在年度报告中隐瞒有关情况的。

(五)其他有必要实施监督检查的。

监督检查可以采用文件检查、现场检查等方式实施。

第二十二条 海关总署决定采取文件检查方式实施监督检查的,装运前检验机构应当在收到通知后的10个工作日内,按要求将有关说明材料和证明文件提交海关总署。

海关总署组织专家组对装运前检验机构提供的有关说明材料和证明文件实施审查,并形成监督检查报告。


第二十三条 实施现场检查的,海关总署应当组成检查组,并将检查组人员、检查时间等事项提前告知被检查方。被检查方应当主动配合做好现场检查的各项准备工作。


第二十四条 检查组可以采取实地见证、样品采集、查阅或者复制相关资料等方式进行现场检查。被检查方应当如实反映情况,并提供必要的检查材料。检查组应当为被检查方保守技术秘密和商业秘密。


第二十五条 现场检查重点包括: 

(一)按照《进口旧机电产品装运前检验机构现场检查记录表》(见附3)对装运前检验机构备案信息的真实性、检验活动的独立性和公正性、质量管理体系运行情况以及相关技术能力等进行评估。

(二)对装运前检验工作质量存在的重大问题、投诉或其他情况进行核实确认。


第二十六条 对于现场检查发现的不符合项,被检查方应当在1个月内纠正。检查组应当对纠正措施的有效性进行验证。如需再次实施现场检查的,按本细则第二十三条至第二十五条实施。

纠正措施验证完毕后,检查组汇总最终检查结果和处理意见,形成监督检查报告提交海关总署。


第二十七条 海关总署对监督检查报告进行审查,必要时可要求装运前检验机构补充提交证明材料。

监督检查报告和证明材料是海关总署对装运前检验机构实施管理措施的重要依据。


第二十八条 海关总署在监督管理中发现以下情形的,可以要求装运前检验机构限期进行整改:

(一)检验证书(含报告)违反本细则第八条规定,但情节轻微,未引起严重后果的。

(二)装运前检验机构的机构名称、商业登记地址、法定代表人、出资方、所有权或检验证书授权签字人等重要信息发生变化,未按规定向海关总署重新办理备案手续的。

(三)装运前检验机构的联系电话、传真、电子邮件等发生变化,未按规定告知海关总署更新备案信息的。

装运前检验机构限期整改期间,海关总署不予认可其检验结果。


第二十九条 海关总署在监督管理中发现以下情形的,可在一定时期内不予认可该装运前检验机构的检验结果并对外公开相关信息:

(一)检验证书(含报告)中检验依据错误、检验内容缺失或检验结果无法得到有效追溯的。不予认可的期限不超过1年。

(二)检验结果不真实,导致不合格进口旧机电产品被海关责令退运或销毁的。不予认可的期限不超过2年。

(三)对海关监督管理工作不予配合,或采取伪报瞒报、隐藏记录等手段阻碍监督检查,导致海关无法确认其出具的检验证书(含报告)的真实有效性的;未经检验,直接出具检验证书(含报告)的;装运前检验未在货物启运前完成的;伪造、变造、买卖检验证书(含报告),或者在装运前检验活动中弄虚作假的。不予认可的期限不超过3年。

(四)对于恢复认可后1个自然年度内再次发现(二)(三)项情况的,海关总署在3年内不予认可其装运前检验结果。


第三十条 海关对在一定时期内不予认可检验结果的装运前检验机构,可以撤销备案并对外公开相关信息。


第五章  附则


第三十一条 本细则所称装运前检验,是指在进口旧机电产品运往中国境内之前,依照我国法律法规和国家技术规范的强制性要求,由海关或者装运前检验机构对其进行检验,并出具相关检验证书的行为。

进口旧机电产品的装运前检验结果与海关检验结果不一致的,以海关检验结果为准。


第三十二条 进口旧机电产品收发货人或者其代理人和装运前检验机构应当通过海关总署进口旧机电产品装运前检验监督管理信息化系统开展装运前检验和备案。

第三十三条 本细则由海关总署负责解释。

第三十四条 本细则自2021年1月1日起施行。


附:

1.进口旧机电产品装运前检验机构备案表

2.进口旧机电产品装运前检验机构年度报告

3.进口旧机电产品装运前检验机构现场检查记录表

图片

图片

图片

图片

图片

图片

图片

图片

图片

图片

图片

图片

图片

图片

图片

图片

图片

图片

来源:关务小二

本文来源于网络,版权归原作者所有,且仅代表原作者观点,转载并不意味着环保再生国际平台赞同其观点,或证明其内容的真实性、完整性与准确性,本文所载信息仅供参考,不作为环保再生国际平台对客户的直接决策建议。转载仅为学习与交流之目的,如无意中侵犯您的合法权益,请及时与本司联系处理。

寻商机
供应 求购 商城

小程序

扫码关注我们
版权所有 广东中再盟科技有限公司 crainternational.com.cn. All Rights Reserved
粤ICP备20070958号