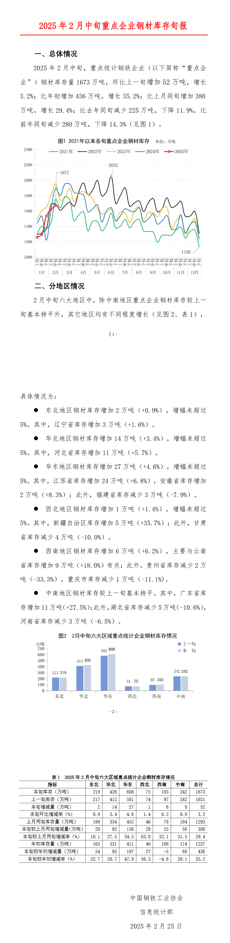
2025年2月中旬,重点统计钢铁企业钢材库存量1673万吨,环比上一旬增加52万吨,增长3.2%;比年初增加436万吨,增长35.2%;比上月同旬增加380万吨,增长29.4%;比去年同旬减少225万吨,下降11.9%,比前年同旬减少280万吨,下降14.3%。

本文来源于网络,版权归原作者所有,且仅代表原作者观点,转载并不意味着环保再生国际平台赞同其观点,或证明其内容的真实性、完整性与准确性,本文所载信息仅供参考,不作为环保再生国际平台对客户的直接决策建议。转载仅为学习与交流之目的,如无意中侵犯您的合法权益,请及时与本司联系处理。