您好,欢迎来到CRA国际! 请登录|免费注册 服务热线:139-2805-1668

资讯中心

最新最全的行业信息
生态环境部发布一般工业固废、危废、医废三项强制性国家标准
发布时间:2020-12-22 07:45:03 浏览:508

近日,生态环境部与国家市场监督管理总局联合发布《一般工业固体废物贮存和填埋污染控制标准》《危险废物焚烧污染控制标准》《医疗废物处理处置污染控制标准》三项国家固体废物污染控制标准,标准自2021年7月1日起实施,标准由中国环境出版集团有限公司出版,标准内容可在生态环境部网站(http://www.mee.gov.cn)查询。

图片

图片


关于发布《一般工业固体废物贮存和填埋污染控制标准》等三项固体废物污染控制标准的公告
环境部公告 2020年 第65号

为贯彻《中华人民共和国环境保护法》《中华人民共和国固体废物污染环境防治法》,改善生态环境质量,防治环境污染,规范固体废物环境管理,现批准《一般工业固体废物贮存和填埋污染控制标准》《危险废物焚烧污染控制标准》《医疗废物处理处置污染控制标准》为国家固体废物污染控制标准,并由生态环境部与国家市场监督管理总局联合发布。

  标准名称、编号如下:
  一、《一般工业固体废物贮存和填埋污染控制标准》(GB 18599-2020)
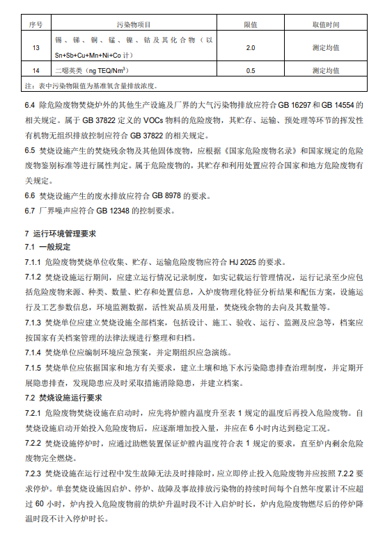
  二、《危险废物焚烧污染控制标准》(GB 18484-2020)
  三、《医疗废物处理处置污染控制标准》(GB 39707-2020)
  依据法律规定,以上标准具有强制执行效力。
  以上标准自2021年7月1日起实施,自实施之日起,《一般工业固体废物贮存、处置场污染控制标准》(GB 18599-2001)、《危险废物焚烧污染控制标准》(GB 18484-2001)废止。
  以上标准由中国环境出版集团有限公司出版,标准内容可在生态环境部网站(http://www.mee.gov.cn)查询。
  特此公告。
  生态环境部
  2020年12月8日
                                  (此公告业经国家市场监督管理总局田世宏会签)
  抄送:各省、自治区、直辖市生态环境厅(局),新疆生产建设兵团生态环境局,环境标准研究所。
  生态环境部办公厅2020年12月17日印发
备注:因篇幅过长,在此省略。如需全文,请点击阅读原文。


图片

图片

图片

图片

图片

图片

图片

图片

图片

图片

图片

图片图片

图片

来源:生态环境部

本文来源于网络,版权归原作者所有,且仅代表原作者观点,转载并不意味着环保再生国际平台赞同其观点,或证明其内容的真实性、完整性与准确性,本文所载信息仅供参考,不作为环保再生国际平台对客户的直接决策建议。转载仅为学习与交流之目的,如无意中侵犯您的合法权益,请及时与本司联系处理。

寻商机
供应 求购 商城

小程序

扫码关注我们
版权所有 广东中再盟科技有限公司 crainternational.com.cn. All Rights Reserved
粤ICP备20070958号