再生金属
相关标准及归类监管要点
再生金属行业是金属行业的重要组成部分,与生产等量原生金属相比,使用再生金属,能够显著节能、节水,减少固体废物及二氧化硫的排放。随着目前资源和环境的双向压力,合理化使用再生金属,对金属工业资源节约、环境保护和节能减排具有显著的促进作用。
为了保证再生金属的顺利进口,又有效拦截固体废物于国门之外,近几年国家出台了一系列政策和标准,下面小编就结合国标,从海关监管层面为大家具体解读上述管理规定。
本期,我们来了解一下再生黄铜原料的相关标准及归类监管要点。
再生钢铁原料
再生铜原料
再生黄铜原料
再生铸造铝合金原料
国家标准
《再生黄铜原料》(GB/T 38470-2019)国家标准于2020年7月1日正式实施。该标准定位为原料产品标准,针对直接入炉熔铸/熔炼的高品质黄铜回收原料,标准的实施将有效促进再生黄铜原料的高质量发展,为再生黄铜原料规范进口提供重要依据和技术支撑。

再生黄铜原料:将回收的黄铜或其混合金属进行分选或预处理后,获得满足本标准要求可直接生产利用的原料。
标准的适用范围
《再生黄铜原料》国家标准规定了再生黄铜原料术语和定义、分类、技术要求、试验方法、检验规则、标志、包装、运输、贮存、质量证明书及订货单(或合同)等内容。适用于黄铜原料及其在流通领域中的回收与国内外贸易。
分类、代号
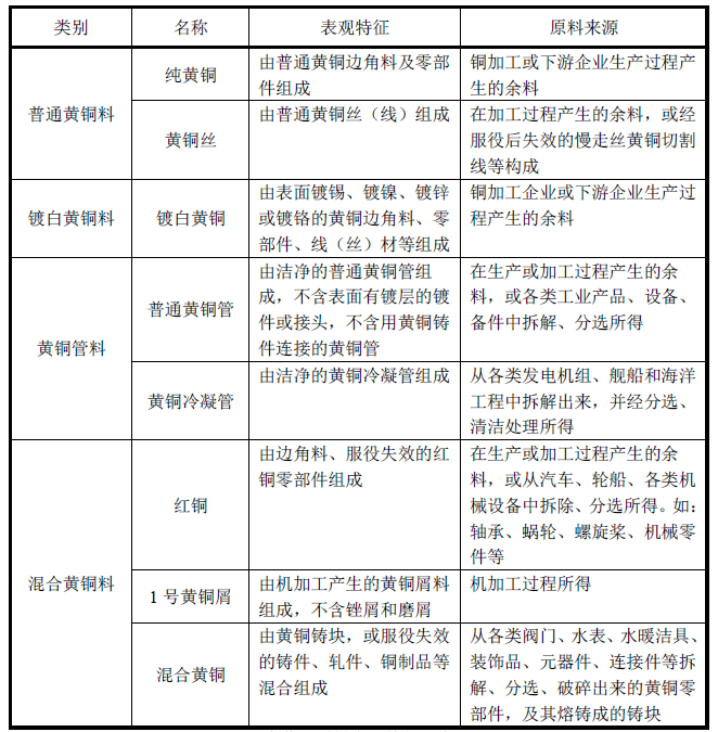
再生黄铜原料根据表观特征及来源分为4个类别、8个名称及代号。

再生黄铜原料分类、名称及代号

再生黄铜原料典型照片
加工处理再利用
加工处理:将回收的黄铜或其混合金属经过拆解、破碎、分选、处理后,获得满足国家产品质量标准要求可直接生产利用的原料的过程。
拆解:指从系统中分离出来,如从建筑物中分离出阀门,从电气中分离出电线,从电器中分离出含铜部件。
破碎:指从拆解出来的含铜部件中进一步破碎分离,如从失效阀门中去除玻璃、陶瓷等,从电线上去除表面的绝缘层,从含铜部件中去除塑料、木材、陶瓷等夹杂物。
分选:指从拆解、破碎的物料中拣出铜及黄铜部件,由于分选的原则是以铜成分为依据,因此分选后的物料物理形状和规格不一致。
处理:指把分选的物料进行清洁(去油污等)、包装、干燥处理等。
入炉使用:再生黄铜原料不同于低品质的黄铜回收料,不需要电解精炼,可直接入炉熔炼。对再生黄铜原料进行分类分级,有利于再生黄铜原料下一步分级熔炼,有利于资源的合理优化,提高黄铜产品质量。
技术要求
1.原料表观特征及来源
本标准主要通过再生黄铜原料的表观特征、来源进行分类,易于识别。

再生黄铜原料表观特征及来源
2.放射性污染物
放射性污染物是必须严格禁止和隔离的,放射性污染物控制应符合以下要求:
a)不应混有放射性物质;
b)原料(含包装物)的外照射贯穿辐射剂量率不超过所在地正常天然辐射本底值+0.25 µGy/h。
c)原料表面α、β放射性污染水平为:表面任何部分的300 cm² 的最大检测水平的平均值α不超过0.04 Bq/cm²,β不超过 0.4 Bq/cm²。
3.再生黄铜原料夹杂物含量、水分含量、金属总量、金属黄铜量、化学成分及金属回收率要求
夹杂物是指在生产、收集、包装和运输过程中混入原料中的非金属物质,包括木废料、废纸、废塑料、废橡胶、废玻璃、石块及粒径不大于2mm的粉状物(灰尘、污泥、结晶盐、金属氧化物、纤维末等)等物质,但不包括包装物及在运输过程中使用的其他物质。夹杂物在燃烧过程中,可能会产生二噁英等有毒有害气体,污染环境和人民身体健康。同时,夹杂物在熔炼时可能导致铜合金内部组织疏松和气泡,从而影响产品质量和性能。
水分是指在生产、收集、包装、贮存、运输过程中,附着在原料上的水及乳化液。水分过大会引起熔化时候铜水喷出,铸造后也会使铸锭内部产生气孔缺陷。
金属总量是指单位质量的样品,去除夹杂物和水分后的金属量(包括金属黄铜和非铜金属),以百分数表示。金属黄铜量是指单位质量的样品,去除夹杂物、水分和非铜金属后的金属量,以百分数表示。金属总量和金属黄铜量反应原料本身洁净程度。掺有较多铅、铬时,熔炼时容易引起重金属的固体废物的产生;掺有较多硅、铁杂质时,入炉难以去除,品质难以保证。
化学成分是化学成分试样检测出的铜及其他元素含量。它反映的是再生黄铜原料的内在纯净度,主元素含量越高杂质就越少,能直接利用的领域也越广,对最终产品的质量和制造成本影响较大。金属回收率是指单位质量的样品,经预处理和熔化、凝固后,所得铸块质量占原样品质量的比值,以百分数表示。金属回收率反映熔炼损耗的程度和利用效率。

再生黄铜原料夹杂物含量、水分含量、金属总量、金属黄铜量要求

再生黄铜原料化学成分、金属回收率要求
4.其他要求
其他要求主要针对直接投炉利用有安全隐患的物品进行要求。要求如下:
a)原料中禁止混有废弃炸弹、炮弹等爆炸性物品;
b)原料中禁止混有密闭容器、压力容器、国家法规规定的危险物质。
归类监管要点
符合标准GB/T38470-2019规定的再生黄铜原料归入74040000.20。

再生黄铜原料的商品编码、监管要求、税率、规范申报要求
TIPS:
根据《进出口税则商品及品目注释》品目74.04注释条文排他条款“本品目不包括通过再熔铜废碎料制得的锭块及类似形状的未锻轧浇铸产品(品目74.03)”,符合《再生黄铜原料》(GB/T38470-2019)规定中“混合黄铜”所述的“黄铜铸块”(再次熔铸而成)应该按照未锻轧铜合金归入税目74.03项下,而不应归入74040000.20项下。
温馨提示
企业进口再生黄铜原料应提前了解国家有关法律法规和标准,按照《关于规范再生黄铜原料、再生铜原料和再生铸造铝合金原料进口管理有关事项的公告》(公告2020年第43号)规定,符合再生黄铜原料国家标准的,不属于固体废物,可自由进口;不符合相关国家标准的,禁止进口。以再生黄铜原料名义进口固体废物的,按照《中华人民共和国固体废物污染环境防治法》等法律法规规定处置,构成犯罪行为的,依法追究刑事责任。
来源:海关归类一指通
本文来源于网络,版权归原作者所有,且仅代表原作者观点,转载并不意味着环保再生国际平台赞同其观点,或证明其内容的真实性、完整性与准确性,本文所载信息仅供参考,不作为环保再生国际平台对客户的直接决策建议。转载仅为学习与交流之目的,如无意中侵犯您的合法权益,请及时与本司联系处理。